List Set Map Interfaces Java

In Java, the Set and Map interfaces are essential components of the Java Collections Framework, providing a structured way to manage collections of data. The Set interface represents a collection of unique elements, ensuring that no duplicates are allowed, while the Map interface stores key-value pairs, allowing for efficient data retrieval based on keys. Implementations of these interfaces, such as HashSet, TreeSet, HashMap, and TreeMap, offer various functionalities and performance characteristics. Understanding these interfaces is crucial for effective data manipulation and storage in Java applications, enabling developers to choose the right collection type for their specific needs.

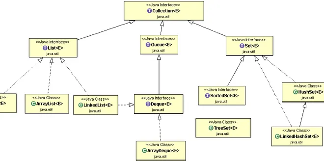
Exploring Set Interface and its Implementations: HashSet and TreeSet in Java

 Javarevisited

The Set interface in Java is a part of the Java Collections Framework, and it extends the Collection interface. A Set is a collection of unique elements with no specific order. This means that every e...

📚 Read more at Javarevisited
🔎 Find similar documents

A Comprehensive Guide to the Map Interface and Its Implementations in Java

 Javarevisited

Introduction: The Map interface in Java provides a way to store key-value pairs in a collection. It is part of the Java Collections Framework and is implemented by several classes, including HashMap a...

📚 Read more at Javarevisited
🔎 Find similar documents

LinkedHashMap

 Essential Java

Versions [{“Name”:“Java SE 1.4”,“GroupName”:null},{“Name”:“Java SE 5”,“GroupName”:null},{“Name”:“Java SE 6”,“GroupName”:null},{“Name”:“Java SE 7”,“GroupName”:null},{“Name”:“Java SE 8”,“GroupName”:null...

📚 Read more at Essential Java
🔎 Find similar documents

TreeMap and TreeSet

 Essential Java

Versions [{“Name”:“Java SE 1.2”,“GroupName”:null},{“Name”:“Java SE 1.3”,“GroupName”:null},{“Name”:“Java SE 1.4”,“GroupName”:null},{“Name”:“Java SE 5”,“GroupName”:null},{“Name”:“Java SE 6”,“GroupName”:...

📚 Read more at Essential Java
🔎 Find similar documents

Java LinkedHashMap class

 Essential Java

Key Points:- Is Hash table and Linked list implementation of the Map interface, with predictable iteration order. inherits HashMap class and implements the Map interface. contains values based on the ...

📚 Read more at Essential Java
🔎 Find similar documents

Extending Collection with Set, SortedSet and NavigableSet

 Learn Java

Exploring the Set Interface The Set interface does not bring any new method to the Collection interface. The Collections Framework gives you one plain implementation of the Set interface: HashSet . I...

📚 Read more at Learn Java
🔎 Find similar documents

Let’s learn Java Map Interface

 Javarevisited

In my previous article, we discussed Java lists, queues, and sets in the Java Collection Interface. If you are not familiar with lists, queues, and sets…

📚 Read more at Javarevisited
🔎 Find similar documents

Chapter 9  The Map interface

 Think Data Structures

In the next few exercises, I present several implementations of the Map interface. One of them is based on a hash table , which is arguably the most magical data structure ever invented. Another, whic...

📚 Read more at Think Data Structures
🔎 Find similar documents

Maps

 Essential Java

Versions [{“Name”:“Java SE 1.2”,“GroupName”:null},{“Name”:“Java SE 1.3”,“GroupName”:null},{“Name”:“Java SE 1.4”,“GroupName”:null},{“Name”:“Java SE 5”,“GroupName”:null},{“Name”:“Java SE 6”,“GroupName”:...

📚 Read more at Essential Java
🔎 Find similar documents

Guide to ListUtils in Java

 Javarevisited

Utility Class for List interface from Apache Commons Collection LibraryWe’ll learn about the ListUtils class from the Apache Commons Collection Library in this tutorial. This class provides utility an...

📚 Read more at Javarevisited
🔎 Find similar documents

Why Map Doesn’t Extend Collection Interface in Java?

 Javarevisited

The other collection interfaces are based on Map: https://www.javaguides.net/2018/08/collections-framework-in-java.html ✅ 1. Collection is a group of elements It includes: List , Set , Queue , etc. It...

📚 Read more at Javarevisited
🔎 Find similar documents

Lists and Sets

 Introduction to Programming Using Java

Section 10.2 Lists and Sets I n the previous section , we looked at the general properties of collection classes in Java. In this section, we look at some specific collection classes and how to use th...

📚 Read more at Introduction to Programming Using Java
🔎 Find similar documents