RAG

Retrieval-Augmented Generation (RAG) is an innovative approach in artificial intelligence that enhances the capabilities of language models by integrating external knowledge sources. Unlike traditional models that rely solely on pre-existing training data, RAG allows AI systems to access real-time information, making them more accurate and relevant in their responses. This hybrid method combines the strengths of retrieval systems, which fetch pertinent data, with generative models that create coherent text. As a result, RAG empowers applications to provide tailored answers, reference current events, and adapt to user-specific needs, marking a significant advancement in AI technology.

Wild Wild RAG… (Part 1)

 Towards AI

Let’s begin by understanding what exactly an RAG Application is, a term that has garnered significant attention in recent months. RAG (Retrieval-Augmented Generation) is an AI framework that enhances...

📚 Read more at Towards AI
🔎 Find similar documents

Explaining RAG in Layman’s Terms

 The Pythoneers

Have you ever wondered how AI applications, including large language models (LLMs), can provide up-to-date information or even recall knowledge that wasn’t part of their original training? This is whe...

📚 Read more at The Pythoneers
🔎 Find similar documents

Around the R.A.G. in 80 Questions — Part I

 Towards AI

R etrieval Augmented Generation, or RAG, stands as a pivotal technique shaping the landscape of applied generative AI. A novel concept introduced by Lewis et. al., in their seminal paper Retrieval-Aug...

📚 Read more at Towards AI
🔎 Find similar documents

RAG Using Langchain

 Python in Plain English

RAG, or Retrieval-augmented generation, is a method that boosts the precision and dependability of generative AI models by incorporating factual information retrieved from external sources. How does ...

📚 Read more at Python in Plain English
🔎 Find similar documents

RAG (Retrieval-Augmented Generation)

 Level Up Coding

The AI Brain With a Library Card Continue reading on Level Up Coding

📚 Read more at Level Up Coding
🔎 Find similar documents

Improving RAG Performance Using Rerankers

 Towards Data Science

Introduction RAG is one of the first tools an engineer will try out when building an LLM application. It’s easy enough to understand and simple to use. The primary motive when using vector search is t...

📚 Read more at Towards Data Science
🔎 Find similar documents

A Simple Framework for RAG Enhanced Visual Question Answering

 Towards Data Science

Empowering Phi-3.5-vision with Wikipedia knowledge for augmented Visual Question Answering. Photo by Christian Lue on Unsplash Introduction Retrieval Augmented Generation (RAG) is a powerful techniqu...

📚 Read more at Towards Data Science
🔎 Find similar documents

A Complete Guide to RAG

 Towards AI

If you haven’t heard about RAG from your refrigerator yet, you surely will very soon, so popular this technique has become. Surprisingly, there is a lack of complete guides that consider all the nuanc...

📚 Read more at Towards AI
🔎 Find similar documents

Understanding RAG: Retrieval-Augmented Generation

 Level Up Coding

Today, RAG stands as one of the most significant business applications of LLMs, making it increasingly vital to grasp its processes… Continue reading on Level Up Coding

📚 Read more at Level Up Coding
🔎 Find similar documents

Graph RAG — A conceptual introduction

 Towards Data Science

Graph RAG — A Conceptual Introduction Graph RAG answers the big questions where text embeddings won’t help you. Retrieval Augmented Generation (RAG) has dominated the discussion around making Gen AI ...

📚 Read more at Towards Data Science
🔎 Find similar documents

Showcasing Different Approaches for Implementing Multilingual RAG

 Towards AI

Image Generated by Microsoft Copilot Retrieval-Augmented Generation (RAG) Large language models inherently possess a significant body of factual relational knowledge [1]. However, these models still e...

📚 Read more at Towards AI
🔎 Find similar documents

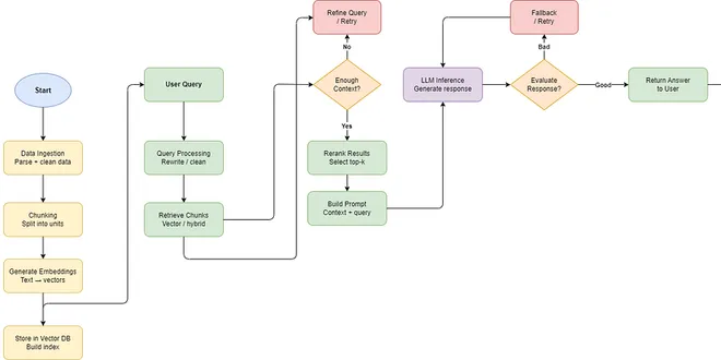
Why Your RAG is Not Reliable in a Production Environment

 Towards Data Science

You should not be fooled by the simplicity of this diagram. In fact, RAG hides a certain complexity and involves the following components behind the scenes: Loaders to parse external data in different...

📚 Read more at Towards Data Science
🔎 Find similar documents